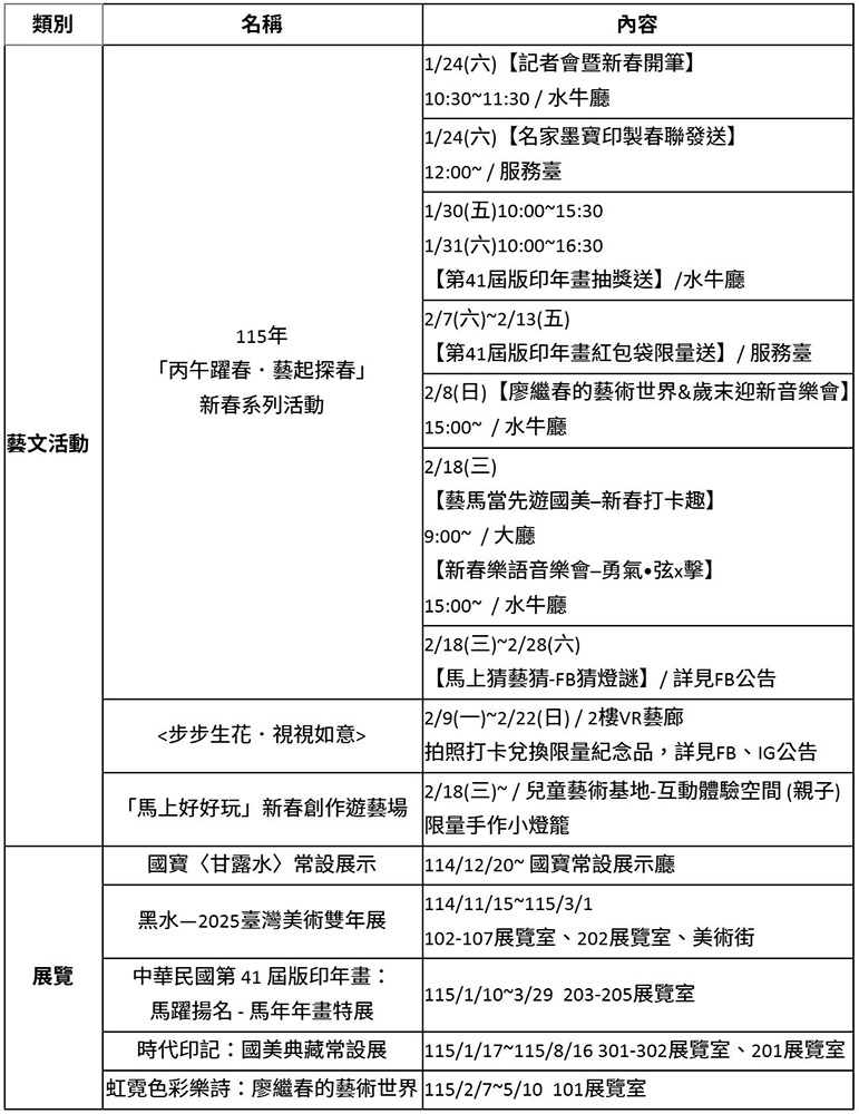
國美館自今(24)日起至元宵節,陸續推出「丙午躍春-藝起探春」春節系列活動,包含「新春開筆」、「名家墨寶印製春聯發送」、「版印年畫抽獎送活動」、「藝馬當先遊國美─新春打卡趣」、「新春樂語音樂會」、「FB猜燈謎」等,過年期間亦有「第41屆版印年畫:馬躍揚名–馬年年畫特展」、「虹霓色彩樂師:廖繼春的藝術世界」、國寶〈甘露水〉常設展示等重點展覽,邀請大家齊聚國美館,在藝術與歡樂中迎春賀歲。
國美館今(24)日舉辦記者會暨新春開筆,由國美館長陳貺怡及李轂摩老師、施春茂老師、陳欽忠老師、林榮森老師、蕭世瓊老師、陳志聲老師、張志鴻老師、林俊臣老師、許志芳老師等9位知名書法家現場開筆祝福斗方,並現場揮毫祝賀春聯,傳遞馬年的期許祝福。當日並發送名家墨寶印製春聯,分別是國寶書畫家李轂摩老師、114年全國美術展書法類金牌獎許志芳老師之墨寶,供民眾限量索取。

國美館長陳貺怡和李轂摩等9位書法名家四字吉祥春條合照

國美館長陳貺怡與9位書法名家現場開筆祝福斗方,( 由左至右,許志芳老師、張志鴻老師、林榮森老師、陳欽忠老師、李轂摩老師、國美館長陳貺怡、施春茂老師、蕭世瓊老師_、陳志聲老師、林俊臣老師 )
陳貺怡館長指出,農曆春節是迎新送舊的重要節日,國美館多年來持續規劃春節系列活動,期盼透過藝術與文化,陪伴民眾在喜氣洋洋的氛圍中迎接新年。今年春節活動內容豐富,即日起一路延續至元宵節,包含限量墨寶春聯贈送、版印年畫抽獎、新春音樂會、猜燈謎等多元活動,邀請民眾春節期間走進美術館,在藝術中歡慶馬年。
1月30、31日特別規劃二天的「版印年畫抽獎送活動」,限量抽獎贈送民眾最喜愛的國美館版印年畫,與民眾一同迎接馬年新春。30日 10:00~15:30發放抽獎券、15:45進行抽獎;31日10:00~16:30發放抽獎券、16:45進行抽獎,兩天各抽出80位,共計將送出160張精美版印年畫,讓幸運賓客將藝術作品帶回家。
2月7日至13日辦理「馬年年畫-紅包袋限量送」贈送來館民眾,每人限領取一份,數量有限,送完為止。
除夕、初一國美館休館,大年初二(2月18日)開館日即推出「藝馬當先遊國美─新春打卡趣」,上午9點開館起前166名到訪觀眾,凡能完成社群媒體打卡任務者,就有機會獲得限量文創紀念品。18日當天下午3點舉辦「新春樂語音樂會:勇氣˙弦x擊」音樂會,以動人的樂曲為伴,讓大家共享文化氣息濃厚的年節假期。自2月18日至28日接續推出「馬上猜藝猜-FB猜燈謎」,由水墨藝術家、燈謎專家的黃芳照老師,以國美館當期展覽及空間設計10道趣味題目,讓民眾線上猜燈謎,將抽出數名幸運兒贈送文創紀念品,於3月3日元宵節公布中獎名單。

國美館長陳貺怡(右5)與9位書法共同祝賀馬年行大運

國美館馬年版印年畫、版印年畫紅包袋
年節期間更針對親子團體推出「馬上好好玩─新春創作遊藝場」,親子可預約互動體驗空間,創作限量版手作小燈籠。同時VR藝廊空橋也推出FB、IG線上活動「步步生花.視視如意」,參與民眾有機會獲得限量文創品。
在展覽方面,「第41屆版印年畫:馬躍揚名–馬年年畫特展」展出90件年畫作品,搭配版印年畫教育體驗;「時代印記—國美典藏常設展」以全新展品呈現從明清日治時期到現當代的臺灣藝術發展脈絡;2月7日起展出「虹霓色彩樂詩:廖繼春的藝術世界」,呈現藝術家廖繼春繽紛躍動的色彩;國寶〈甘露水〉常設展示則為近期觀眾熱門參觀重點。國美館一連串的展覽及活動,富含文化韻味的年節時光,歡迎大小朋友來走春,感受馬年的新春節慶氛圍。
各項展覽及活動詳情可參考國美館官網:www.ntmofa.gov.tw。
農曆春節假期開館及休館日:
除夕115年2月16日(一)及初一114年2月17日(二)休館
初二115年2月18日(三)至初六114年2月22日(日)正常開館
國立臺灣美術館115年春節系列活動及重點展覽
